Instance Verification Kit (IVK)
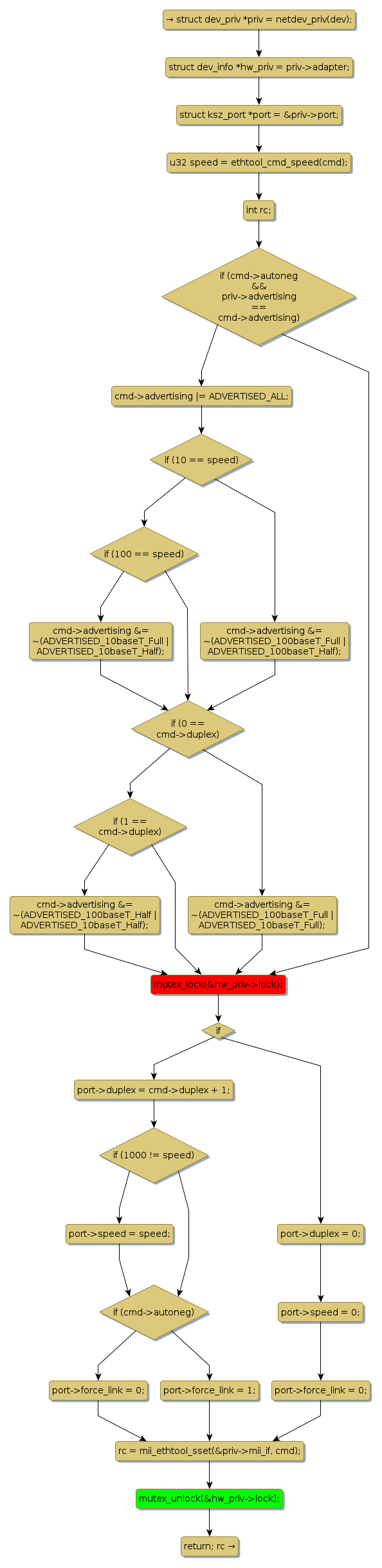
mutex lock @ [152127+27+/linux-3.19-rc1/drivers/net/ethernet/micrel/ksz884x.c]
Instance Signature: lock
|
The Matching Pair Graph:
|
|
Function Name
|
Control Flow Graph (CFG)
|
Events Flow Graph (EFG)
|
Source Correspondence
|
|
netdev_set_settings
|
|
|
[151223+19+/linux-3.19-rc1/drivers/net/ethernet/micrel/ksz884x.c]
|